Planning & Research

PennDOT Projects Receive AASHTO High Value Research Awards

Image of concrete bridge over water in the fall.

Each year, the American Association of State Highway and Transportation Officials (AASHTO) Research Advisory Committee’s (RAC) Task Force for Communicating Value identifies and documents completed High Value Research (HVR) projects and publishes a collection of the submitted projects.  

The criteria focus on projects that impact transportation agencies’ practices and policies as well as benefit the traveling public. There are 16 projects selected for consideration, four representing each AASHTO region. In addition to these HVR awards, there are two honorable mentions per region given to projects in two supplemental categories – Safety, Security and Emergencies, and Maintenance, Management and Preservation. 

These projects are highlighted in sessions during the annual RAC summer meeting as well as the Transportation Research Board (TRB) annual meeting in a poster session. This provides researchers and state departments of transportation with the opportunity to share the benefits, ongoing implementation, and project successes  as well as for other states to learn how they may bring these research projects to their states. 

In 2025, PennDOT received an HVR award for the Precast Bridge Deck Panel Joint Testing research project, and the Flood Mitigation Solutions research project received honorable mention in the Safety, Security and Emergencies category. 

To learn more about each research project, please select the name of the project below. For more information on these and other PennDOT research projects, please visit the PennDOT Research Projects page

Use arrow keys to choose tabs. Content for the chosen tab will be revealed below.

Precast Bridge Deck Panel Joint Testing

A diagram of a pre-cast bridge showing the proposed laboratory load testing arrangement to compare different bridge deck joint designs and reinforcements configurations. The left diagram is a full view of the pre-cast bridge, while the right diagram is a zoomed in view of a specific area from the diagram on the left. By analyzing how different reinforcement details and materials behave under load, the research project aimed to provide engineers with data-driven insights for optimizing joint design.

Project Overview

Structural performance of the joints connecting precast concrete deck panels in bridge construction is an important area of study for precast bridge decks. Recognizing that these joints are vital to the overall integrity of precast bridge decks, this research study focused on evaluating their flexural capacity under various conditions. 

Researchers conducted laboratory tests to compare different joint designs, paying particular attention to reinforcement configurations that align with regional practices, such as the strategic placement of bottom reinforcing bars. The project also assessed alternative concrete materials for their compatibility and potential to enhance structural performance at the joints. By analyzing how different reinforcement details and materials behave under load, the study aimed to provide engineers with data-driven insights for optimizing joint design. 

Ultimately, the findings led to recommendations for revising PennDOT’s standard joint detailing, with the goal of simplifying construction practices, reducing installation complexities, and improving the long-term performance and safety of bridge decks. These advances are expected to contribute to more efficient and cost-effective bridge construction and maintenance across Pennsylvania. A pilot project has been proposed to investigate the findings of this report. 

Implementation Progress

As a result of the experimental work, the research team proposed various revisions to current PennDOT design and construction standards that reflect proposed implementations. Specifically, joint details and geometries are proposed for longitudinal and transverse bridge deck panel joints with Ultra-High Performance Concrete (UHPC)

The use of various polymer concrete products is recommended for conditional use in various configurations of transverse joints only. Further research is recommended to evaluate the durability of various joint details under repeated service-level cyclic loading and to further explore the potential implementations of polymer concrete products in longitudinal closure pours. 

Potential Impacts and Benefits 

Enhancing bridge deck panel performance translates into safer, longer-lasting bridges with reduced maintenance costs, which is particularly vital for infrastructure in regions like Pennsylvania that face challenging environmental and traffic conditions. 

In addition to validating the structural aspects of the precast panels, the study supports more efficient construction practices by streamlining the design and installation processes, ultimately contributing to cost savings and improved reliability of the bridge deck system. It addresses a critical need in the field of bridge engineering by advancing understanding of how to optimize critical structural joints for enhanced performance and durability. By incorporating these performance-based criteria into several of PennDOT’s design standards, they can now ensure that new joints consistently meet required strength and longevity targets. 

Further evaluations into the durability of these deck panels are actively being discussed, and PennDOT has been working with states including New York, Virginia, and South Carolina, which also have an interest in research related to precast panels.

A series of six images stack on top of one another showing the structural aspects of precast bridge deck panels under different loads. A different amount of cracking is observed in each of the images. As a result of the experimental work, the research team proposed various revisions to current PennDOT design and construction standards. Specifically, joint details and geometries are proposed for longitudinal and transverse bridge deck panel joints with UHPC.

Flood Mitigation Solutions 

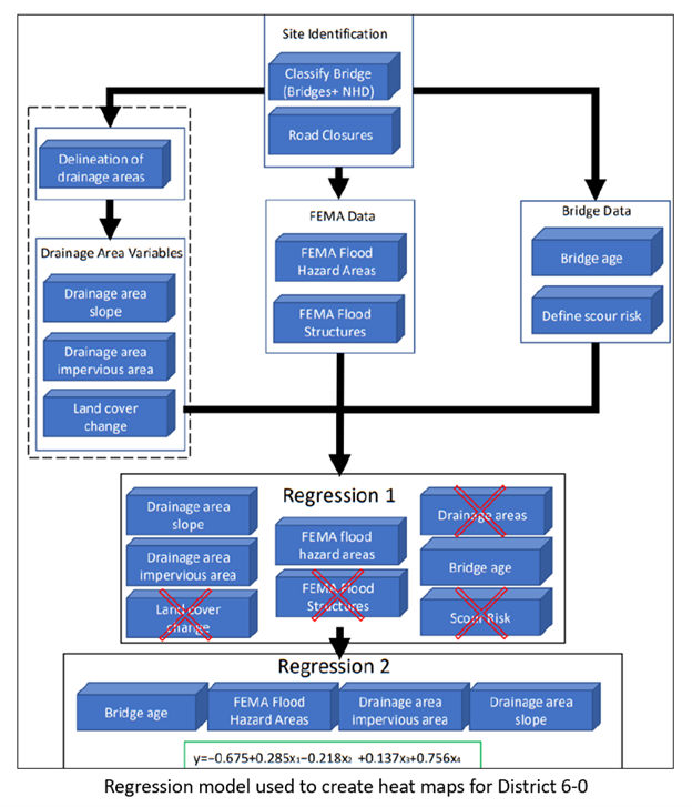
This research study applied technological advancements like LiDAR and near infrared cameras, and harnessed data analysis to identify actions that lead to greater resiliency in response to stormwater inundation of roadways. An image of a regression model that is used to create heat maps. The image shows dependent and independent variables, such as site identification, drainage area, FEMA data, bridge data and two levels of regression.

Project Overview 

Expanding watershed development is increasing demands on roadways and worsening flooding. This research study applied technological advancements like LiDAR and near infrared (IR) cameras, and harnessed data analysis to identify actions that lead to greater resiliency in response to stormwater inundation of roadways.  

The report addresses key research questions related to identifying repeat inundation points, efficient methods for identifying inundated areas, the system impact of flood inundation on safety and operation, and effective mitigation measures. Tasks included identifying risk variables for flood inundation, reviewing techniques to deploy LiDAR, near IR, using drones to identify flood inundation, assessing impacts of inundation in terms of safety, network flow, and infrastructure sustainability.  

The outcomes included creating a baseline of analysis techniques, conducting spatial analysis to identify flood risk hotspots, and performing multiple regression analysis to predict bridge closures due to flooding.

Implementation Progress 

Implementation of this study is still in its early stages as widespread adoption across all PennDOT districts will require significant investment. Using advanced monitoring technologies, such as flood prediction models and early warning systems, can improve response strategies around the state as well as educating PennDOT districts on these benefits has been key in initial implementation.   

Utilizing the hotspots generated, a pilot project to create a working model for PennDOT Engineering District 8, located in the Harrisburg area, is being discussed as the first step to widespread adoption. Along with this additional confirmation of costs compared to benefits, official PennDOT publication updates and additional funding for staff and equipment are likely hurdles for full statewide implementation of these solutions.    

Potential Impacts and Benefits 

This research study provided PennDOT with data-driven insights and tools to enhance roadway resilience, improve safety, and ensure the long-term sustainability of their infrastructure in the face of increasing flood risks.  

Based on the outcomes of this research, PennDOT was able to update their PennDOT Drainage Manual (Publication 584) to update flood mitigation options, and additional work is being done to coordinate with a PennDOT district to further implement the geospatial solutions and provide further updates to Publication 584.  

Cost-benefit analyses will be required to determine which specific technology is most beneficial to implement in specific locations, but the underlying processes and methods to use these prediction methods have been established by this project. Additionally, the newer technologies explored, such as LiDAR and drones, are in initial stages of pilot studies for further use.  

The research indicated that the incorporation of these datasets would prove useful in refining the hotspot creation and identifying potential bridge structure issues sooner. 

Three stacked images on the left show flooding problem areas based on model date. Three stacked images on the right show actual maps of roadway closures during major weather events. Using advanced monitoring technologies, such as flood prediction models and early warning systems, can improve response strategies around the state and educating the Districts on these benefits has been key in initial implementation.

Read More Planning & Research Stories

Enhancing Public Engagement: PennDOT Uses Public Comment Tracking Application for 12-Year Program Feedback

Enhancing Public Engagement PennDOT Uses Public Comment Tracking Application for 12-Year Program Feedback